| Noncentral chi-squared |
|---|
|
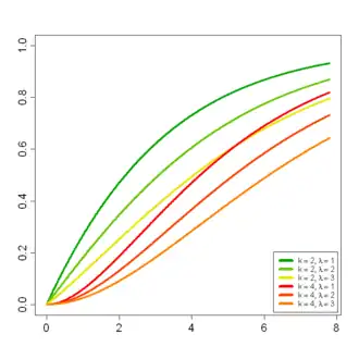
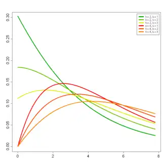
Probability density function -pdf.png) |
|
Cumulative distribution function -cdf.png) |
| Parameters |
degrees of freedom
non-centrality parameter |
|---|
| Support |
 |
|---|
| PDF |
 |
|---|
| CDF |
with Marcum Q-function  |
|---|
| Mean |
 |
|---|
| Variance |
 |
|---|
| Skewness |
 |
|---|
| Excess kurtosis |
 |
|---|
| MGF |
 |
|---|
| CF |
 |
|---|
In probability theory and statistics, the noncentral chi-squared distribution (or noncentral chi-square distribution, noncentral
distribution) is a noncentral generalization of the chi-squared distribution. It often arises in the power analysis of statistical tests in which the null distribution is (perhaps asymptotically) a chi-squared distribution; important examples of such tests are the likelihood-ratio tests.[1]
Definitions
Background
Let
be k independent, normally distributed random variables with means
and unit variances. Then the random variable

is distributed according to the noncentral chi-squared distribution. It has two parameters:
which specifies the number of degrees of freedom (i.e. the number of
), and
which is related to the mean of the random variables
by:

is sometimes called the noncentrality parameter. Note that some references define
in other ways, such as half of the above sum, or its square root.
This distribution arises in multivariate statistics as a derivative of the multivariate normal distribution. While the central chi-squared distribution is the squared norm of a random vector with
distribution (i.e., the squared distance from the origin to a point taken at random from that distribution), the non-central
is the squared norm of a random vector with
distribution. Here
is a zero vector of length k,
and
is the identity matrix of size k.
Density
The probability density function (pdf) is given by

where
is distributed as chi-squared with
degrees of freedom.
From this representation, the noncentral chi-squared distribution is seen to be a Poisson-weighted mixture of central chi-squared distributions. Suppose that a random variable J has a Poisson distribution with mean
, and the conditional distribution of Z given J = i is chi-squared with k + 2i degrees of freedom. Then the unconditional distribution of Z is non-central chi-squared with k degrees of freedom, and non-centrality parameter
.
Alternatively, the pdf can be written as

where
is a modified Bessel function of the first kind given by

Using the relation between Bessel functions and hypergeometric functions, the pdf can also be written as:[2]

The case k = 0 (zero degrees of freedom), in which case the distribution has a discrete component at zero, is discussed by Torgersen (1972) and further by Siegel (1979).[3][4]
Derivation of the pdf
The derivation of the probability density function is most easily done by performing the following steps:
- Since
have unit variances, their joint distribution is spherically symmetric, up to a location shift.
- The spherical symmetry then implies that the distribution of
depends on the means only through the squared length,
. Without loss of generality, we can therefore take
and
.
- Now derive the density of
(i.e. the k = 1 case). Simple transformation of random variables shows that

- where
is the standard normal density.
- Expand the cosh term in a Taylor series. This gives the Poisson-weighted mixture representation of the density, still for k = 1. The indices on the chi-squared random variables in the series above are 1 + 2i in this case.
- Finally, for the general case. We've assumed, without loss of generality, that
are standard normal, and so
has a central chi-squared distribution with (k − 1) degrees of freedom, independent of
. Using the poisson-weighted mixture representation for
, and the fact that the sum of chi-squared random variables is also a chi-square, completes the result. The indices in the series are (1 + 2i) + (k − 1) = k + 2i as required.
Properties
Moment generating function
The moment-generating function is given by

Moments
The first few raw moments are:




The first few central moments are:



The nth cumulant is

Hence

Cumulative distribution function
Again using the relation between the central and noncentral chi-squared distributions, the cumulative distribution function (cdf) can be written as

where
is the cumulative distribution function of the central chi-squared distribution with k degrees of freedom which is given by

- and where
is the lower incomplete gamma function.
The Marcum Q-function
can also be used to represent the cdf.[5]

When the degrees of freedom k is positive odd integer, we have a closed form expression for the complementary cumulative distribution function given by[6]
![{\displaystyle {\begin{aligned}P(x;2n+1,\lambda )&=1-Q_{n+1/2}({\sqrt {\lambda }},{\sqrt {x}})\\&=1-\left[Q({\sqrt {x}}-{\sqrt {\lambda }})+Q({\sqrt {x}}+{\sqrt {\lambda }})+e^{-(x+\lambda )/2}\sum _{m=1}^{n}\left({\frac {x}{\lambda }}\right)^{m/2-1/4}I_{m-1/2}({\sqrt {\lambda x}})\right],\end{aligned}}}](./_assets_/f1d93e99ee9b118a0a00f5ee0b5199d1e99e092f.svg)
where n is non-negative integer, Q is the Gaussian Q-function, and I is the modified Bessel function of first kind with half-integer order. The modified Bessel function of first kind with half-integer order in itself can be represented as a finite sum in terms of hyperbolic functions.
In particular, for k = 1, we have
![{\displaystyle P(x;1,\lambda )=1-\left[Q({\sqrt {x}}-{\sqrt {\lambda }})+Q({\sqrt {x}}+{\sqrt {\lambda }})\right].}](./_assets_/8daf79e7ae777f3c7788a9d5e8f9b592d33ff715.svg)
Also, for k = 3, we have
![{\displaystyle P(x;3,\lambda )=1-\left[Q({\sqrt {x}}-{\sqrt {\lambda }})+Q({\sqrt {x}}+{\sqrt {\lambda }})+{\sqrt {\frac {2}{\pi }}}{\frac {\sinh({\sqrt {\lambda x}})}{\sqrt {\lambda }}}e^{-(x+\lambda )/2}\right].}](./_assets_/52ece18ecfcc0bc32428407ddfea8d3f0c012864.svg)
Approximation (including for quantiles)
Abdel-Aty derives (as "first approx.") a non-central Wilson–Hilferty transformation:[7]
is approximately normally distributed,
i.e.,

which is quite accurate and well adapting to the noncentrality. Also,
becomes
for
, the (central) chi-squared case.
Sankaran discusses a number of closed form approximations for the cumulative distribution function.[8] In an earlier paper, he derived and states the following approximation:[9]

where
denotes the cumulative distribution function of the standard normal distribution;



This and other approximations are discussed in a later text book.[10]
More recently, since the CDF of non-central chi-squared distribution with odd degree of freedom can be exactly computed, the CDF for even degree of freedom can be approximated by exploiting the monotonicity and log-concavity properties of Marcum-Q function as
![{\displaystyle P(x;2n,\lambda )\approx {\frac {1}{2}}\left[P(x;2n-1,\lambda )+P(x;2n+1,\lambda )\right].}](./_assets_/e1f66b347ff6270dcc0906d6cdff117ca12ac083.svg)
Another approximation that also serves as an upper bound is given by
![{\displaystyle P(x;2n,\lambda )\approx 1-\left[(1-P(x;2n-1,\lambda ))(1-P(x;2n+1,\lambda ))\right]^{1/2}.}](./_assets_/b8f51ebdaedcb527d37d04e32c4c1987645f0c13.svg)
For a given probability, these formulas are easily inverted to provide the corresponding approximation for
, to compute approximate quantiles.
- If
is chi-square distributed,
, then
is also non-central chi-square distributed: 
- A linear combination of independent noncentral chi-squared variables
, is generalized chi-square distributed.
- If
and
and
is independent of
then a noncentral F-distributed variable is developed as 
- If
, then 
- If
, then
takes the Rice distribution with parameter
.
- Normal approximation:[11] if
, then
in distribution as either
or
.
- If
and
, where
are independent, then
.
- In general, for an independent finite set of
,
, the sum of these non-central chi-square distributed random variables
has the distribution
where
,
. This can be seen using moment generating functions as follows:
by the independence of the
random variables. It remains to plug in the MGF for the non-central chi square distributions into the product and compute the new MGF – this is left as an exercise. Alternatively it can be seen via the interpretation in the background section above as sums of squares of independent normally distributed random variables with variances of 1 and the specified means.
- The complex noncentral chi-squared distribution has applications in radio communication and radar systems. Let
be independent scalar complex random variables with noncentral circular symmetry, means of
and unit variances:
. Then the real random variable
is distributed according to the complex noncentral chi-squared distribution, which is effectively a scaled (by 1/2) non-central
with twice the degrees of freedom and twice the noncentrality parameter:
,
- where
.
Sankaran (1963) discusses the transformations of the form
. He analyzes the expansions of the cumulants of
up to the term
and shows that the following choices of
produce reasonable results:
makes the second cumulant of
approximately independent of 
makes the third cumulant of
approximately independent of 
makes the fourth cumulant of
approximately independent of 
Also, a simpler transformation
can be used as a variance stabilizing transformation that produces a random variable with mean
and variance
.
Usability of these transformations may be hampered by the need to take the square roots of negative numbers.
Various chi and chi-squared distributions
| Name |
Statistic
|
| chi-squared distribution |
|
| noncentral chi-squared distribution |
|
| chi distribution |
|
| noncentral chi distribution |
|
Occurrence and applications
Use in tolerance intervals
Two-sided normal regression tolerance intervals can be obtained based on the noncentral chi-squared distribution.[12] This enables the calculation of a statistical interval within which, with some confidence level, a specified proportion of a sampled population falls.
Notes
- ^ Patnaik, P. B. (1949). "The Non-Central χ2- and F-Distribution and their Applications". Biometrika. 36 (1/2): 202–232. doi:10.2307/2332542. ISSN 0006-3444. JSTOR 2332542.
- ^ Muirhead (2005) Theorem 1.3.4
- ^ Torgersen, E. N. (1972), "Supplementary notes on linear models", Preprint series: Statistical Memoirs, Dept. of Mathematics, University of Oslo, http://urn.nb.no/URN:NBN:no-58681
- ^ Siegel, A. F. (1979), "The noncentral chi-squared distribution with zero degrees of freedom and testing for uniformity", Biometrika, 66, 381–386
- ^ Nuttall, Albert H. (1975): Some Integrals Involving the QM Function, IEEE Transactions on Information Theory, 21(1), 95–96, ISSN 0018-9448
- ^ A. Annamalai, C. Tellambura and John Matyjas (2009). "A New Twist on the Generalized Marcum Q-Function QM(a, b) with Fractional-Order M and its Applications". 2009 6th IEEE Consumer Communications and Networking Conference, 1–5, ISBN 978-1-4244-2308-8
- ^ Abdel-Aty, S. (1954). "Approximate Formulae for the Percentage Points and the Probability Integral of the Non-Central χ2 Distribution". Biometrika. 41 (3/4): 538–540. doi:10.2307/2332731. JSTOR 2332731.
- ^ Sankaran, M. (1963). "Approximations to the non-central chi-squared distribution". Biometrika. 50 (1–2): 199–204. doi:10.1093/biomet/50.1-2.199.
- ^ Sankaran, M. (1959). "On the non-central chi-squared distribution". Biometrika. 46 (1–2): 235–237. doi:10.1093/biomet/46.1-2.235.
- ^ Johnson et al. (1995) Continuous Univariate Distributions Section 29.8
- ^ Muirhead (2005) pages 22–24 and problem 1.18.
- ^ Derek S. Young (August 2010). "tolerance: An R Package for Estimating Tolerance Intervals". Journal of Statistical Software. 36 (5): 1–39. ISSN 1548-7660. Retrieved 19 February 2013., p. 32
References
- Abramowitz, M. and Stegun, I. A. (1972), Handbook of Mathematical Functions, Dover.
- Johnson, N. L., Kotz, S., Balakrishnan, N. (1995), Continuous Univariate Distributions, Volume 2 (2nd Edition), Wiley. ISBN 0-471-58494-0
- Muirhead, R. (2005) Aspects of Multivariate Statistical Theory (2nd Edition). Wiley. ISBN 0-471-76985-1
- Press, S.J. (1966), "Linear combinations of non-central chi-squared variates", The Annals of Mathematical Statistics, 37 (2): 480–487, doi:10.1214/aoms/1177699531, JSTOR 2238621
|
|---|
Discrete univariate | with finite support | |
|---|
with infinite support | |
|---|
|
|---|
Continuous univariate | supported on a bounded interval | |
|---|
supported on a semi-infinite interval | |
|---|
supported on the whole real line | |
|---|
with support whose type varies | |
|---|
|
|---|
Mixed univariate | |
|---|
Multivariate (joint) | |
|---|
| Directional | |
|---|
Degenerate and singular | |
|---|
| Families | |
|---|
|