Drylands
Drylands are defined by a scarcity of water. Drylands are zones where precipitation is balanced by evaporation from surfaces and by transpiration by plants (evapotranspiration).[1] The United Nations Environment Program defines drylands as tropical and temperate areas with an aridity index of less than 0.65.[2] Drylands can be classified into four sub-types:
- Dry sub-humid lands
- Semi-arid lands
- Arid lands
- Hyper-arid lands
Some authorities regard hyper-arid lands as deserts (United Nations Convention to Combat Desertification) although a number of the world's deserts include both hyper-arid and arid climate zones. The UNCCD excludes hyper-arid zones from its definition of drylands.
Drylands cover 41.3% of the Earth's land surface, including 15% of Latin America, 66% of Africa, 40% of Asia, and 24% of Europe. There is a significantly greater proportion of drylands in developing countries (72%), and the proportion increases with aridity: almost 100% of all hyper-arid lands are in the developing world. Nevertheless, the United States, Australia, and several countries in Southern Europe also contain significant dryland areas.[2]
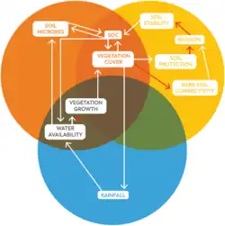
Drylands are complex evolving structures, whose characteristics and dynamic properties depend on many interrelated interactions between climate, soil, and vegetation.[3] Drylands are highly vulnerable to climate change.
Importance
The livelihoods of millions of people in developing countries depend highly on dryland biodiversity to ensure their food security and their well-being. Drylands, unlike more humid biomes, rely mostly on above ground water runoff for redistribution of water, and almost all their water redistribution occurs on the surface.[4] Dryland inhabitants' lifestyle provides global environmental benefits which contribute to halt climate change, such as carbon sequestration and species conservation. Dryland biodiversity is equally of central importance as to ensuring sustainable development, along with providing significant global economic values through the provision of ecosystem services and biodiversity products. The UN Conference on Sustainable Development Rio+20, held in Brazil in June 2012, stressed the intrinsic value of biological diversity and recognized the severity of global biodiversity loss and degradation of ecosystems.[5]
Climate change

Climate change and human activities are causing land degradation in drylands. These factors have led to increasing droughts, desertification and soil erosion, which decreases biodiversity, soil fertility and carbon sequestration in these regions. This has negative impacts on local agriculture and food security.[6][7] Drylands ecosystems also feature climate tipping points.[8]
One fifth of drylands are already degraded, and this is expected to increase significantly as greenhouse gas emissions rise.[9] In recent decades, about 7.6% of global land (an area larger than Canada) has transitioned into drier conditions, either becoming more arid or shifting from non-drylands to drylands. Most of these changes have transformed once-humid landscapes into drylands.[10]
Sustainable land management practices (such as mobile pastoralism), restoring degraded lands, and climate-smart agriculture can mitigate these impacts.[9] Addressing urban expansion's indirect impacts on dryland habitats is also important for preserving biodiversity.[11]
Drylands in East Africa
The East African drylands cover about 47% of land areas and are home to around 20 million people. Pastoralists who rely on cattle for both economic and social well-being constitute the majority of rural inhabitants in the drylands. Pastoralists use strategic movement to gain access to pasture during the dry season, using the available resources effectively. However, due to a variety of factors, this method has changed and been constrained. Challenges connected to demographics and climate change.[12] The greatest issue in drylands, is land degradation which poses a huge danger to the world's capacity to end hunger.[13] Drylands occupy around 2 million km² and 90% of Kenya,[14] 75% of Tanzania,[15] and 67% of Ethiopia. More than 60 million people, or 40% of these countries’ population, live in drylands. The low level of precipitation and the high degree of variability in the climatic conditions limit the possibilities for rainfed crop production in these areas. [16]
Four sub-types
Dry and sub-humid lands
.jpg)
Countries like Burkina Faso, Botswana, Iraq, Kazakhstan, Turkmenistan and the Republic of Moldova, are 99% covered in areas of dry and sub-humid lands.[17] The biodiversity of dry and sub-humid lands allows them to adapt to the unpredictable rainfall patterns that lead to floods and droughts.[18] These areas produce the vast amount the world's crops and livestock. Even further than producing the vast majority of crops in the world, it is also significant because it includes many different biomes such as the following:
Semi-arid lands
Semi-arid lands can be found in several regions of the world. For instance in places such as Europe, Mexico, Southwestern parts of the U.S, Countries in Africa that are just above the equator, and several Southern countries in Asia.[19]


Definition of semi-arid lands
According to literature, arid and semi-arid lands are defined based on the characteristics of the climate. For instance, Mongi et al. (2010) consider semi-arid lands as places where the annual rainfall ranges between 500 and 800mm.[20] Fabricius et al. on the other hand insist that the concept of aridity should also include conditions of aridity and semi-aridity.[21] Furthermore, they consider that a huge part of the Sub-Saharan area covering around 40 countries on the continent is land having arid conditions. Arid and semi-arid lands have much higher evapotranspiration rates as compared to the precipitation along with high air temperature mainly during dry seasons, high and almost continuous isolation throughout the year, and the presence of dry gale-force winds.[22]
Manifestations of climate change in semi-arid lands
Based on spatial repartition of greenhouse gas emissions (GGE) in the atmosphere, it seems that Africa contributes marginally in comparison to the rest of the world. Africa generates on average less than 4% of greenhouse gas emissions produced in the world. Comparative data on GGE per person show that Europeans and Americans generate about 50 to 100 times more gas than Africans (Thiam, 2009).
Based on the consequences caused by variability and climate change, African populations appear to be more vulnerable than others. To illustrate, the trend of reduced rainfall in the Sahel area has been marked by climatic extremes with devastating consequences on natural resources, agricultural and pastoral activities, etc. In semi-arid lands, manifestations of climate change on communities and socio-economic activities are more diversified.
The characterization and impact of the variability trend of rainfall depend on several random factors. Among the random factors, we can mention, the nature and the critical thresholds of extreme events, the frequency of these extremes according to regions, the precision of data used, and the results of mathematical simulations, and propagation. The state of scientific knowledge has allowed for the identification of the principal manifestations of climate change on the development of socio-economic activities in semi-arid lands. These manifestations are:[22]
- Increased variability of precipitations and their characteristics (number of rainfall days, date of start, length of the season) that can be translated to an abrupt alternative between dry and humid years
- a shorter rainy season correlatively to its late start
- an increase in the occurrence of dry sequences that can happen at any time in space and time during the actual period
- a tendency to the increment of maximal rains cumulated in fewer consecutive days, that causes damage and important loss on socio-economic systems (culture, infrastructure) and humans
- dry and violent winds associated with very scarce rainfall that prevent enough humidification of the soils; making difficult the development of the whole vegetal life
- the actual rise without compromise of observed temperatures according to forecasts of the GIEC creates stressful thermal situations that may seriously handicap vegetal and animal productivity
Adaptation and resilience
In semi-arid lands where pastoralism is the principal activity, the main adaptation measures are an early departure to transhumance, the reduction of the size of the herd, a change in the management of water, and diversification of paths of transhumance.[23] This allows breeders to safeguard their livestock and prevent huge losses as was the case in the drought of the seventies. Breeders purchase stock for the livestock or simply stock it. They become proactive (engage in trade, real estate, guarding, transport) in certain countries like Burkina Faso, Senegal, Mali, and Kenya.[23][24] These adaptation strategies allow them to be more resilient to the socio-economic consequences of climate change.
Arid lands

Arid lands make up about 41% of the world's land and are home to 20% of the world's people.[25] They have several characteristics that make them unique :
- Rainfall scarcity
- High temperatures
- Evapotranspiration and low humidity
Hyper-arid lands
These lands cover 4.2% of the world [26] and consist of areas without vegetation. They receive irregular rainfall that barely surpasses 100 mm, and in some cases, they may not receive rainfall for several years.

See also
- Arid Lands Information Network
- Desert
- Dryland farming
References
- ^ Middleton and Thomas, 1997. "The World Atlas of Desertification Millennium Ecosystem Assessment (2005a). Climate Change". Chapter 13 in: Ecosystems and Human Wellbeing: Current State and Trends, Volume 1. Island Press.
- ^ a b "Millennium Ecosystem Assessment, 2005. Drylands Systems". Chapter 22 in: Ecosystems and Human Wellbeing: Current State and Trends, Volume 1. Island Press.
- ^ Rodríguez-Iturbe, I. and A. Porporato 2004. Ecohydrology of Water-Controlled Ecosystems: Soil Moisture and Plant Dynamics. Cambridge University Press.
- ^ Puigdefabregas, J (October 1999). "Scales and processes of water and sediment redistribution in drylands: results from the Rambla Honda field site in Southeast Spain". Earth-Science Reviews. 48 (1–2): 39–70. Bibcode:1999ESRv...48...39P. doi:10.1016/S0012-8252(99)00046-X. hdl:10261/358465.
- ^ "Conserving Drylands Biodiversity". 9 September 2012.
- ^ Yao, Jingyu; Liu, Heping; Huang, Jianping; Gao, Zhongming; Wang, Guoyin; Li, Dan; Yu, Haipeng; Chen, Xingyuan (2020-04-03). "Accelerated dryland expansion regulates future variability in dryland gross primary production". Nature Communications. 11 (1): 1665. doi:10.1038/s41467-020-15515-2. ISSN 2041-1723. PMC 7125214.
- ^ "Dryland expansion to hit food crops as planet warms". Climate Home News. 2017-04-25. Retrieved 2025-03-13.
- ^ T. M. Lenton, D.I. Armstrong McKay, S. Loriani, J.F. Abrams, S.J. Lade, J.F. Donges, M. Milkoreit, T. Powell, S.R. Smith, C. Zimm, J.E. Buxton, E. Bailey, L. Laybourn, A. Ghadiali, J.G. Dyke (eds), 2023, The Global Tipping Points Report 2023. University of Exeter, Exeter, UK.
- ^ a b IUCN. "Drylands and climate change". iucn.org. Retrieved 2025-03-13.
- ^ "The global threat of drying lands: Regional and global aridity trends and future projections". UNCCD. 2024-12-09. Retrieved 2025-03-13.
- ^ Ren, Qiang; He, Chunyang; Huang, Qingxu; Shi, Peijun; Zhang, Da; Güneralp, Burak (25 July 2022). "Impacts of urban expansion on natural habitats in global drylands". Nature Sustainability. 5 (10): 869–878. doi:10.1038/s41893-022-00930-8. ISSN 2398-9629.
- ^ Turner, Matthew D.; Schlecht, Eva (2019-08-26). "Livestock mobility in sub-Saharan Africa: A critical review". Pastoralism. 9 (1): 13. Bibcode:2019Pasto...9...13T. doi:10.1186/s13570-019-0150-z. ISSN 2041-7136. S2CID 201642982.
- ^ Bekele, Adugna Eneyew; Drabik, Dusan; Dries, Liesbeth; Heijman, Wim (September 2020). "Large scale land investments, household displacement and the effect on land degradation in semiarid agro-pastoral areas of Ethiopia". Research Gate.
- ^ "Updated Link and Survey Tool Added to Supplement". JAMA Dermatology. 158 (11): 1333. 2022-09-21. doi:10.1001/jamadermatol.2022.4185. ISSN 2168-6068. PMC 9494260. PMID 36129697.
- ^ "Updated Link and Survey Tool Added to Supplement". JAMA Dermatology. 158 (11): 1333. 2022-09-21. doi:10.1001/jamadermatol.2022.4185. ISSN 2168-6068. PMC 9494260. PMID 36129697.
- ^ Omondi, Shadrack. "Drylands development, pastoralism and biodiversity conservation in Eastern Africa".
{{cite journal}}: Cite journal requires|journal=(help) - ^ "What is Dry and Sub-humid Lands Biodiversity?". cbd.int. 2007-05-16. Retrieved 2019-04-11.
- ^ "Dry and Sub-humid lands" (PDF). cbd.int/drylands.
- ^ "What Is a Semi-Arid Climate?". Sciencing. Retrieved 2022-06-18.
- ^ Kabote, Samwel J. "Impact of Climate Variability and Change on Rain-Fed Farming System in Selected Semi-Arid Areas of Tanzania".
{{cite journal}}: Cite journal requires|journal=(help) - ^ Fabricius, Christo (2008). Situation Analysis of Ecosystem Services and Poverty Alleviation in arid and semi-arid Africa (PDF). Consortium for Ecosystem Services and Poverty Alleviation in arid and semi-arid Africa (CEPSA).
- ^ a b Wade, Cheikh Tidiane; Touré, Oussouby; Diop, Mamadou (2015). Gestion des risques climatiques (PDF). Dakar: IED Afrique.
- ^ a b Bonnet, Bernard; Guibert, Bertrand (2013). "La contribution de l'elevage pastoral a la securite et au developpement des espaces saharo-saheliens, analyses de trajectoires de familles de pasteurs en lien avec les crises pastorales" (PDF). colloque regional de N’djamena, 27-29 mai. Archived from the original (PDF) on 2019-08-08. Retrieved 2019-08-08.
- ^ DIOP, Waoundé; Beye, Assane; Dia, Néné (2017). "Essai d'évaluation des stratégies d'adaptation face aux risques climatiques sur la chaine de valeur bovine : cas du Ferlo". communication au colloque le pastoralisme dans le courant des changements globaux: defis, enjeux et perspectives.
{{cite web}}: Missing or empty|url=(help) - ^ "Arid - Synonyms, Antonyms, Definition, Meaning, Examples | HTML Translate | OpenTran". en.opentran.net. Retrieved 2022-06-18.
- ^ "Chapter I. The arid environments". fao.org. Retrieved 2019-04-30.