Complex wavelet transform
The complex wavelet transform (CWT) is a complex-valued extension to the standard discrete wavelet transform (DWT). It is a two-dimensional wavelet transform which provides multiresolution, sparse representation, and useful characterization of the structure of an image. Further, it purveys a high degree of shift-invariance in its magnitude, which was investigated in.[1] However, a drawback to this transform is that it exhibits (where is the dimension of the signal being transformed) redundancy compared to a separable (DWT).
The use of complex wavelets in image processing was originally set up in 1995 by J.M. Lina and L. Gagnon[2] in the framework of the Daubechies orthogonal filters banks.[3] It was then generalized in 1997 by Nick Kingsbury[4][5][6] of Cambridge University.
In the area of computer vision, by exploiting the concept of visual contexts, one can quickly focus on candidate regions, where objects of interest may be found, and then compute additional features through the CWT for those regions only. These additional features, while not necessary for global regions, are useful in accurate detection and recognition of smaller objects. Similarly, the CWT may be applied to detect the activated voxels of cortex and additionally the temporal independent component analysis (tICA) may be utilized to extract the underlying independent sources whose number is determined by Bayesian information criterion [1].
Dual-tree complex wavelet transform
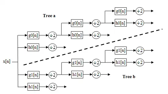
The dual-tree complex wavelet transform (DTCWT) calculates the complex transform of a signal using two separate DWT decompositions (tree a and tree b). If the filters used in one are specifically designed different from those in the other it is possible for one DWT to produce the real coefficients and the other the imaginary.

This redundancy of two provides extra information for analysis but at the expense of extra computational power. It also provides approximate shift-invariance (unlike the DWT) yet still allows perfect reconstruction of the signal.
The design of the filters is particularly important for the transform to occur correctly and the necessary characteristics are:
- The low-pass filters in the two trees must differ by half a sample period
- Reconstruction filters are the reverse of analysis
- All filters from the same orthonormal set
- Tree a filters are the reverse of tree b filters
- Both trees have the same frequency response
See also
References
- ^ Barri, Adriaan; Dooms, Ann; Schelkens, Peter (2012). "The near shift-invariance of the dual-tree complex wavelet transform revisited". Journal of Mathematical Analysis and Applications. 389 (2): 1303–1314. arXiv:1304.7932. doi:10.1016/j.jmaa.2012.01.010. S2CID 119665123.
- ^ Lina, JM; Gagnon, L. (1995). Image enhancement with symmetric Daub echies wavelets (PDF). Wavelet Applications in Signal and Image Processing II. Vol. 2569. pp. 196–207. Archived from the original (PDF) on 2016-03-03.
- ^ Lina, JM (June 1997). "Image Processing with Complex Daubechies Wavelets". Journal of Mathematical Imaging and Vision. 7 (3): 211–22. doi:10.1023/A:1008274210946.
- ^ N. G. Kingsbury (September 1999). "Image processing with complex wavelets". Phil. Trans. Royal Society London. London.
- ^ Kingsbury, N G (May 2001). "Complex wavelets for shift invariant analysis and filtering of signals" (PDF). Applied and Computational Harmonic Analysis. 10 (3): 234–253. CiteSeerX 10.1.1.588.4232. doi:10.1006/acha.2000.0343.
- ^ Selesnick, Ivan W.; Baraniuk, Richard G.; Kingsbury, Nick G. (November 2005). "The Dual-Tree Complex Wavelet Transform" (PDF). IEEE Signal Processing Magazine. 22 (6): 123–151. Bibcode:2005ISPM...22..123S. doi:10.1109/MSP.2005.1550194. hdl:1911/20355. S2CID 833630.
External links
- An MPhil thesis: Complex wavelet transforms and their applications
- CWT for EMG analysis
- A paper on DTCWT
- Another full paper
- 3-D DT MRI data visualization
- Multidimensional, mapping-based complex wavelet transforms
- Image Analysis Using a Dual-Tree -band Wavelet Transform (2006), preprint, Caroline Chaux, Laurent Duval, Jean-Christophe Pesquet
- Noise covariance properties in dual-tree wavelet decompositions (2007), preprint, Caroline Chaux, Laurent Duval, Jean-Christophe Pesquet
- A nonlinear Stein based estimator for multichannel image denoising (2007), preprint, Caroline Chaux, Laurent Duval, Amel Benazza-Benyahia, Jean-Christophe Pesquet
- Caroline Chaux website (-band dual-tree wavelets)
- Laurent Duval website (-band dual-tree wavelets)
- James E. Fowler (dual-tree wavelets for video and hyperspectral image compression)
- Nick Kingsbury website (dual-tree wavelets)
- Jean-Christophe Pesquet website (-band dual-tree wavelets)
- Ivan Selesnick (dual-tree wavelets)