Canis cedazoensis

Canis cedazoensis
Temporal range:
Scientific classification Edit this classification
Kingdom: Animalia
Phylum: Chordata
Class: Mammalia
Order: Carnivora
Suborder: Caniformia
Infraorder: Cynoidea
Family: Canidae
Subfamily: Caninae
Tribe: Canini
Genus: Canis
Species:
C. cedazoensis
Binomial name
Canis cedazoensis
Mooser and Dalquest 1975[1]
Range of Canis cedazoensis based on fossil finds

Canis cedazoensis is an extinct species of smaller canid which was endemic to North America during the Pleistocene epoch, 1.8 Ma—300,000 years ago.[2]

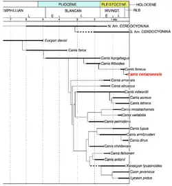
Timeline highlighting Canis cedazoensis in red

The morphology and dentition of C. cedazoensis suggests a jackal-like animal that was more hypercarnivorous than any current jackal. C. cedazoensis is close in size to the living golden jackal. It' appears to form an endemic clade with Canis thooides and Canis feneus, and is possibly descended from Canis lepophagus.[3][4]

C. cedazoensis would have shared its habitat with both Armbruster's wolf and the dire wolf for approximately 1.8 million years before becoming extinct. Other competitors would have been the sabretooth cats Smilodon and Homotherium.

References

  1. ^ O. Mooser and W. W. Dalquest. 1975. Journal of Mammalogy
  2. ^ PaleoBiology Database: Canis cedazoensis
  3. ^ Tedford, Richard H., Wang, Xiaoming, Taylor, Beryl E., Phylogenetic systematics of the North American fossil Caninae (Carnivora, Canidae). (Bulletin of the American Museum of Natural History, no. 325, p. 123 .PDF
  4. ^ Tedford, Wang abstract