C2orf80
| C2orf80 | |||||||||||||||||||||||||||||||||||||||||||||||||||
|---|---|---|---|---|---|---|---|---|---|---|---|---|---|---|---|---|---|---|---|---|---|---|---|---|---|---|---|---|---|---|---|---|---|---|---|---|---|---|---|---|---|---|---|---|---|---|---|---|---|---|---|
| Identifiers | |||||||||||||||||||||||||||||||||||||||||||||||||||
| Aliases | C2orf80, GONDA1, chromosome 2 open reading frame 80 | ||||||||||||||||||||||||||||||||||||||||||||||||||
| External IDs | OMIM: 615536; MGI: 2138198; HomoloGene: 129674; GeneCards: C2orf80; OMA:C2orf80 - orthologs | ||||||||||||||||||||||||||||||||||||||||||||||||||
| |||||||||||||||||||||||||||||||||||||||||||||||||||
| |||||||||||||||||||||||||||||||||||||||||||||||||||
| |||||||||||||||||||||||||||||||||||||||||||||||||||
| |||||||||||||||||||||||||||||||||||||||||||||||||||
| Wikidata | |||||||||||||||||||||||||||||||||||||||||||||||||||
| |||||||||||||||||||||||||||||||||||||||||||||||||||
C2orf80 (chromosome 2 open reading frame 80) is a protein that, in humans, is encoded by the c2orf80 gene. The gene c2orf80 also goes by the alias GONDA1 (gonad development associated 1). In humans, c2orf80 is exclusively expressed in the brain. While relatively little is known about the function of c2orf80, medical studies have shown a strong association between variations in c2orf80 and IDH-mutant gliomas, 46,XY gonadal dysgenesis, and a possible association with blood pressure.
Gene
The c2orf80 gene is located on the negative sense strand of chromosome 2 at locus 2q33.3, and has nine exons.[5] It spans from 208165347-2081902581.[5] There are six isoforms of c2orf80.[5]


| Isoform | Accession Number | Base Pairs | Amino Acids |
|---|---|---|---|
| X1 | NM_001099334.3 | 1195 | 193 |
| X2 | XM_017004075.1 | 1098 | 200 |
| X3 | XM_017004076.1 | 1183 | 193 |
| X4 | XM_017004077.1 | 1043 | 183 |
| X5 | XM_024452880.1 | 1118 | 176 |
| X6 | XM_017004078.1 | 578 | 131 |
Neighbors
The loci near c2orf80 are protein encoding, and include genes IDH1 (histone deacetylase inhibitor 1), and CRYGB (crystallin gamma B).[5]
The IDH1 protein is the NADP(+)-dependent isocitrate dehydrogenase found in the cytoplasm and peroxisomes. It is involved in catalyzing the oxidative decarboxylation of isocitrate to 2-oxoglutarate.[6] Mutations in IDH have been associated strongly with gliomas, and it is a strong candidate for therapeutic targeting.[7]
The gene CRYGB, or crystallin gamma B, encodes a protein found in the lens and cornea of the eye, and have been involved in cataract formation.[6]
Gene expression
Within the cell, it is possible that c2orf80 is expressed in the nucleus, or the mitochondria.[8] An analysis via PSORT II concluded that there is a 47.8% probability that c2orf80 is located in the nucleus, and a 39.1% probability it is located in the mitochondria.[8] The c2orf80 protein has two nuclear localization signals that may play a role in directing the protein to the nucleus of the cell.[8]
C2orf80 is tissue specific, and expressed only in the brain.[5] A tumor specific RNA assessment via The Cancer Genome Atlas showed significant expression of c2orf80 in gliomas.[9] This reveals that c2orf80 is likely not functioning in neurons because gliomas are not present in neurons. Gene Paint explored expression of c2orf80 in infant mice, revealing concentrated expression in the frontal lobe.[10]
Regulation of expression
There are many transcription factors involved in the regulation of expression of c2orf80. Due to the tissue specific expression, only transcription factors with brain tissue specificity increase c2orf80 transcription. The promoter of c2orf80 X1 is GXP_9792289.[11]
| Transcription Factor[11] | Function[11] |
|---|---|
| NKX Homeodomain transcription factor | Plays a role in organ development |
| CLOX and CLOX homology (CDP) factor | Plays a role in nervous system growth |
| Paralog hox genes 1-8 from the four hox clusters A, B, C, D | Play a role in central nervous system development |
| SOX/SRY-sex/testis determining and related HMG box factor | Plays a role in sex determination |
Protein
The protein product of c2orf80 is 193 amino acids in length with a predicted molecular weight of 22kDa and an isoelectric point of 9.5.[12][13]
Post-translational modifications
Several different post-translation factors regulate the expression of the c2orf80 gene. There is a large disordered region spanning from amino acid 155-193 that is a possible site for phosphorylation from many kinases.[12] The phosphorylations with the highest confidence scores are all modified by the same kinases, AGC, PKC, PKCh, and PRKCE which are involved in cell growth and death, and protein function modification.[14] Other post-transcriptional modifications posited by EML are shown below.[15]
Affinity chromatography verified interaction between Protein Kinase D2 (PRKD2) and c2orf80.[16] The protein PRKD2 can bind to diacylglycerol (DAG) in the trans-Golgi network (TGN), and can be activated by phorbol esters as well as by gastrin via the cholecystokinin B receptor (CCKBR) in gastric cancer cells.[17]
The protein ZNF804A (zinc finger protein 804A) has been shown by the first genome-wide significant association with the broad phenotype of psychosis to be associated with schizophrenia and bipolar disorder. When ZNF804A was knocked out, c2orf80 expression was downregulated, indicating a regulatory relationship between the two.[18]
| Motif[15] | Function[15] |
|---|---|
| MAPK | MAPK cascades are central signaling pathways that regulate a wide variety of stimulated cellular processes. Deregulation can lead to cancer. |
| SUMO-1 | Causes dramatic rearrangements of subcellular location. Three possible functions of sumoylation: (i) protein targeting, (ii) enhanced protein stability, (iii) transcriptional control |
| PP2B | A Ca2+- and calmodulin-regulated serine/threonine protein that regulates Ca2+-dependent migration of neutrophils, synaptic plasticity, and apoptosis |
| Canonical Arg-Containing Phosphorylation | 14-3-3 proteins are involved in cellular processes such as signal transduction, cell-cycle control, apoptosis, stress response and malignant transformation. 14-3-3 proteins possess no catalytic activity so they perform functional tasks only binding and modulating the activity of their partner proteins |
Structure
The secondary structure is predicted to consist mostly of alpha helices.[16] The predicted 3D structure via Alphafold is shown.[19] Various alpha helices and a disordered region can be seen.

Function
The function of the c2orf80 protein is unknown. There are indications that it could be involved in sex determination, or cell division regulation.[20][21]
Homology
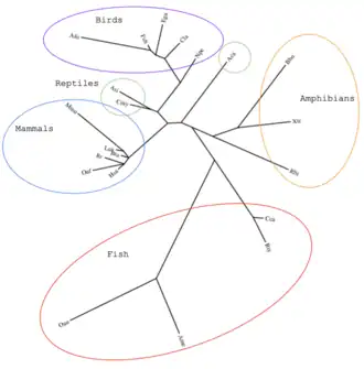
C2orf80 is found in all vertebrates and was first seen 465 million years ago in sharks.[22] There are no observed paralogs for c2orf80 within the human genome.[23]
Orthologs

The similarity to the human sequence generally decreases as the divergence date from humans increases, but there are some fluctuations in this trend possibly due to a functionally unimportant, poorly conserved region.[22]
| Genus, Species | Common Name | Accession Number[23] | Sequence Length (amino acids)[23] | Sequence Identity to Human c2orf80 (%)[22] | Median Divergence Date (Million Years Ago)[24] |
|---|---|---|---|---|---|
| Homo sapiens | Human | NP_001092804.2 | 193 | 100 | 0 |
| Ictidomys tridecemlineatus | Thirteen lined ground squirrel | XP_040150742.1 | 210 | 71 | 89 |
| Mus musculus | Mouse | NP_001272811.1 | 196 | 62.9 | 89 |
| Orycteropus afer afer | Aardvark | XP_007934115.1 | 207 | 75.4 | 102 |
| Anolis carolinesis | Anole lizard | XP_003220055.1 | 178 | 53 | 318 |
| Chelonia mydas | Green se turtle | XP_037769043.1 | 218 | 52.7 | 318 |
| Egretta garzetta | little egret | XP_009635806.1 | 198 | 51.2 | 318 |
| Alligator sinensis | alligator | XP_006029205.1 | 233 | 49.8 | 318 |
| Nothoprocta perdicaria | Chilean tinamou | XP_025904208.1 | 215 | 47.9 | 318 |
| Aptenodytes forsteri | Emperor penguin | XP_009287939.1 | 142 | 40.8 | 318 |
| Bufo bufo | Common toad | XP_040297412.1 | 188 | 45.5 | 351.7 |
| Xenopus tropicalis | Western clawed frog | XP_017953126.2 | 210 | 43.5 | 351.7 |
| Rhinatrema bivittatum | Two-lined caecilian | XP_029462232.1 | 235 | 43.6 | 351.7 |
| Carcharodon carcharias | Great white shark | XP_041056463.1 | 204 | 42.7 | 465 |
| Oreochromis aureus | Blue tilapia | XP_039455604.1 | 210 | 38.3 | 433 |
| Rhincodon typus | Whale shark | XP_020371397.1 | 213 | 37.1 | 465 |
| Astyanax mexicanus | Mexican tetra | XP_022536111.1 | 201 | 36.4 | 433 |

Clinical significance
Published research studies that mention c2orf80 indicate it could be involved in a number of maladies. Variants in c2orf80 are associated with IDH-mutant gliomas, possibly due to the proximity of c2orf80 to IDH1 on chromosome 2.[20]
Siblings with 46X,Y gonadal dysgenesis, a disorder of sex development, had a deletion of 8 of the 9 c2orf80 exons, and an interstitial duplication of the SUPT3H gene.[21] Both mutations were inherited from the healthy mother.[21] There is no known interaction between these two genes as of now.[21]
References
- ^ a b c GRCh38: Ensembl release 89: ENSG00000188674 – Ensembl, May 2017
- ^ a b c GRCm38: Ensembl release 89: ENSMUSG00000044816 – Ensembl, May 2017
- ^ "Human PubMed Reference:". National Center for Biotechnology Information, U.S. National Library of Medicine.
- ^ "Mouse PubMed Reference:". National Center for Biotechnology Information, U.S. National Library of Medicine.
- ^ a b c d e f g "C2orf80 chromosome 2 open reading frame 80 [Homo sapiens (human)] - Gene - NCBI". www.ncbi.nlm.nih.gov. Retrieved 2021-12-18.
- ^ a b "CRYGB crystallin gamma B [Homo sapiens (human)] - Gene - NCBI". www.ncbi.nlm.nih.gov. Retrieved 2021-12-18.
- ^ Fang ZH, Pausch H (September 2019). "Multi-trait meta-analyses reveal 25 quantitative trait loci for economically important traits in Brown Swiss cattle". BMC Genomics. 20 (1): 695. doi:10.1186/s12864-019-6066-6. PMC 6724290. PMID 31481029.
- ^ a b c "PSORT II Prediction". psort.hgc.jp. Retrieved 2021-12-18.
- ^ "The Cancer Genome Atlas Program - National Cancer Institute". www.cancer.gov. 2018-06-13. Retrieved 2021-12-18.
- ^ "Genepaint - Home of High Resolution Gene Expression Data". gp3.mpg.de. Retrieved 2021-12-18.
- ^ a b c "Genomatix". Archived from the original on 2001-02-24.
- ^ a b "uncharacterized protein C2orf80 [Homo sapiens] - Protein - NCBI". www.ncbi.nlm.nih.gov. Retrieved 2021-12-18.
- ^ "SIB Swiss Institute of Bioinformatics | Expasy". www.expasy.org. Retrieved 2021-12-18.
- ^ "GPS 5.0 - Kinase-specific Phosphorylation Site Prediction". gps.biocuckoo.cn. Retrieved 2021-12-18.
- ^ a b c "ELM - Search the ELM resource". elm.eu.org. Retrieved 2021-12-18.
- ^ a b "Bioinformatics Toolkit". toolkit.tuebingen.mpg.de. Retrieved 2021-12-18.
- ^ "PRKD2 protein kinase D2 [Homo sapiens (human)] - Gene - NCBI". www.ncbi.nlm.nih.gov. Retrieved 2021-12-18.
- ^ Hill MJ, Jeffries AR, Dobson RJ, Price J, Bray NJ (March 2012). "Knockdown of the psychosis susceptibility gene ZNF804A alters expression of genes involved in cell adhesion". Human Molecular Genetics. 21 (5): 1018–1024. doi:10.1093/hmg/ddr532. PMID 22080834.
- ^ "AlphaFold Protein Structure Database". alphafold.ebi.ac.uk. Retrieved 2021-12-18.
- ^ a b Wu WY, Johansson G, Wibom C, Brännström T, Malmström A, Henriksson R, et al. (December 2019). "The Genetic Architecture of Gliomagenesis-Genetic Risk Variants Linked to Specific Molecular Subtypes". Cancers. 11 (12): 2001. doi:10.3390/cancers11122001. PMC 6966482. PMID 31842352.
- ^ a b c d Norling A, Lindén Hirschberg A, Iwarsson E, Persson B, Wedell A, Barbaro M (December 2013). "Novel candidate genes for 46,XY gonadal dysgenesis identified by a customized 1 M array-CGH platform". European Journal of Medical Genetics. 56 (12): 661–668. doi:10.1016/j.ejmg.2013.09.003. PMID 24055526.
- ^ a b c "EMBOSS Needle < Pairwise Sequence Alignment < EMBL-EBI". www.ebi.ac.uk. Retrieved 2021-12-18.
- ^ a b c "BLAST: Basic Local Alignment Search Tool". blast.ncbi.nlm.nih.gov. Retrieved 2021-12-18.
- ^ "TimeTree :: The Timescale of Life". www.timetree.org. Retrieved 2021-12-18.
External links
- Human C2orf80 genome location and C2orf80 gene details page in the UCSC Genome Browser.


