Bureau of Western Hemisphere Affairs
![]() Seal of the United States Department of State | |
| Bureau overview | |
|---|---|
| Jurisdiction | Executive branch of the United States |
| Headquarters | Harry S. Truman Building, Washington, D.C., United States |
| Employees | 9,530 (As of 2009)[1] |
| Annual budget | $254 million (FY 2009)[1] |
| Bureau executive | |
| Parent department | U.S. Department of State |
| Website | state |
The Bureau of Western Hemisphere Affairs (WHA) is a part of the U.S. Department of State, charged with implementing U.S. foreign policy and promoting U.S. interests in the Western Hemisphere, as well as advising the Under Secretary of State for Political Affairs.
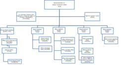
Organization
The offices of the Bureau of Western Hemisphere Affairs direct, coordinate, and supervise U.S. government activities within the region, including political, economic, consular, public diplomacy, and administrative management issues.[2][3]

- Office of Andean Affairs – Coordinates policy on Bolivia, Colombia, Ecuador, Peru, and Venezuela
- Office of Brazilian and Southern Cone Affairs – Coordinates policy on Argentina, Brazil, Chile, Paraguay, and Uruguay
- Office of Canadian Affairs – Oversees Canada–United States relations
- Office of Caribbean Affairs – Coordinates policy on Antigua and Barbuda, the Bahamas, Barbados, Dominica, the Dominican Republic, Grenada, Guyana, Jamaica, Saint Kitts and Nevis, Saint Lucia, Saint Vincent and the Grenadines, Suriname and Trinidad and Tobago
- Office of the Coordinator for Cuban Affairs – Oversees Cuba–United States relations
- Office of Central American Affairs – Coordinates policy on Belize, Costa Rica, El Salvador, Guatemala, Honduras, Nicaragua, and Panama
- Office of Economic Policy and Summit Coordination – Oversees policy related to trade, energy, finance, and the Summits of the Americas
- Executive Office – Responsible for human resources and management support services for the bureau's overseas missions
- Office of Mexican Affairs – Oversees Mexico–United States relations
- Office of Public Diplomacy and Public Affairs – Oversees public diplomacy activities at WHA's overseas posts
- Office of Haitian Affairs - Oversees Haiti–United States relations
- Office of Policy Planning and Coordination – Responsible for the bureau's strategic planning and evaluation
The Bureau of Western Hemisphere Affairs also oversees the United States Mission to the Organization of American States.[2][3]
References
- ^ a b "Report of Inspection of the Bureau of Western Hemisphere Affairs" (PDF). Office of the Inspector General of the Department of State. January 2010. Archived from the original (PDF) on December 11, 2015. Retrieved December 10, 2015.
- ^ a b "State Department Student Internship Brochure" (PDF). U.S. Department of State, Bureau of Human Resources. September 2014. Retrieved December 10, 2015.
- ^ a b "1 FAM 150 Bureau of Western Hemisphere Affairs (WHA)". Foreign Affairs Manual. U.S. Department of State. July 7, 2015. Retrieved December 13, 2015.
