Anthropic
Logo | |
| Company type | Private |
|---|---|
| Industry | Artificial intelligence |
| Founded | 2021 |
| Founders |
|
| Headquarters | San Francisco, California, U.S. |
| Products | Claude Claude Code |
Number of employees | c. 1,000 (2025)[4] |
| Website | anthropic.com |
| Part of a series on |
| Artificial intelligence (AI) |
|---|
Anthropic PBC is an American artificial intelligence (AI) startup company founded in 2021. Anthropic has developed a family of large language models (LLMs) named Claude. According to the company, it researches and develops AI to "study their safety properties at the technological frontier" and use this research to deploy safe models for the public.[5][6]
Anthropic was founded by former members of OpenAI, including siblings Daniela Amodei and Dario Amodei.[7] In September 2023, Amazon announced an investment of up to $4 billion, followed by a $2 billion commitment from Google in the following month.[8][9][10]
History

Founding and early development (2021–2022)
Anthropic was founded in 2021 by seven former employees of OpenAI, including siblings Daniela Amodei and Dario Amodei, the latter of whom served as OpenAI's Vice President of Research.[11][12]
In April 2022, Anthropic announced it had received $580 million in funding,[13] including a $500 million investment from FTX under the leadership of Sam Bankman-Fried.[14][3]
In the summer of 2022, Anthropic finished training the first version of Claude but did not release it, mentioning the need for further internal safety testing and the desire to avoid initiating a potentially hazardous race to develop increasingly powerful AI systems.[15]
Legal and strategic partnerships (2023)
On September 25, 2023, Amazon announced a partnership with Anthropic, with Amazon becoming a minority stakeholder by initially investing $1.25 billion, and planning a total investment of $4 billion.[8] As part of the deal, Anthropic would use Amazon Web Services (AWS) as its primary cloud provider and make its AI models available to AWS customers.[8][16] The next month, Google invested $500 million in Anthropic, and committed to an additional $1.5 billion over time.[10]
Major investments and acquisitions (2024)
In February 2024, Anthropic hired former Google Books head of partnerships Tom Turvey, and tasked him with obtaining "all the books in the world".[17] The company then began using destructive book scanning to digitize "millions" of books to train Claude.[17]
In March 2024, Amazon maxed out its potential investment from the agreement made in the prior year by investing another US$2.75 billion into Anthropic, completing its $4 billion investment.[9]
In November 2024, Amazon announced a new investment of $4 billion in Anthropic (bringing its total investment to $8 billion), including an agreement to increase the use of Amazon's AI chips for training and running Anthropic's large language models.[18]
In 2024, Anthropic attracted several notable employees from OpenAI, including Jan Leike, John Schulman, and Durk Kingma.[19]
Additional funding and partnerships, product improvements (2025)
In early 2025, Anthropic secured significant funding and partnerships while continuing its focus on AI safety research and policy advocacy. The company raised $3.5 billion in a Series E funding round in March, achieving a post-money valuation of $61.5 billion, led by Lightspeed Venture Partners with participation from several major investors.[20][21] The investment enabled Anthropic to advance development of next-generation AI systems, expand compute capacity, and accelerate international expansion.[20] A significant partnership was announced in March with Databricks, establishing a five-year strategic relationship to integrate Anthropic's models natively into the Databricks Data Intelligence Platform. This partnership provided over 10,000 companies access to Claude models for building AI agents that can reason over their enterprise data.[22][23]
Anthropic released several major updates to its Claude AI models throughout 2025. In May, the company announced Claude 4, introducing both Claude Opus 4 and Claude Sonnet 4 with enhanced coding capabilities and advanced reasoning features.[24] Claude Opus 4 was positioned as a highly-competitive coding model with sustained performance on complex tasks, while Claude Sonnet 4 delivered improved reasoning and instruction-following capabilities.[24] The company also introduced new API capabilities including the code execution tool, Model Context Protocol (MCP) connector, Files API, and prompt caching functionality.[24] In May, Anthropic launched a web search API that enabled Claude to access real-time information from the internet, expanding its capabilities beyond static training data.[25] Claude Code, Anthropic's coding assistant, transitioned from research preview to general availability, featuring integrations with VS Code and JetBrains IDEs and support for GitHub Actions.[24] The product enabled developers to collaborate directly with Claude in their development environment, with the AI capable of making coordinated changes across multiple files and understanding entire codebases.[26]
In July, Anthropic published a report titled "Build AI in America", outlining policy recommendations for domestic AI infrastructure development.[27] The report emphasized the need for substantial investments in computing power and electricity infrastructure, projecting that the U.S. AI sector would require at least 50 gigawatts of electric capacity by 2028 to maintain global leadership.[27]
Business structure

According to Anthropic, the company's goal is to research the safety and reliability of artificial intelligence systems.[6] The Amodei siblings were among those who left OpenAI due to directional differences.[12]
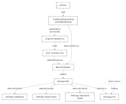
Anthropic incorporated itself as a Delaware public-benefit corporation (PBC), which enables directors to balance the financial interests of stockholders with its public benefit purpose.[28]
Anthropic's "Long-Term Benefit Trust" is a purpose trust for "the responsible development and maintenance of advanced AI for the long-term benefit of humanity". It holds Class T shares in the PBC which allow it to elect directors onto Anthropic's board.[29][30] As of April 2025, the members of the Trust are Neil Buddy Shah, Kanika Bahl and Zach Robinson.[31]
Investors include Amazon.com for $8B,[18] Google for $2B,[10] and Menlo Ventures for $750M.[32]
Key employees
- Dario Amodei: Co-founder and chief executive officer[7]
- Daniela Amodei: Co-founder and President[7]
- Mike Krieger: Chief Product Officer[33][34]
- Jan Leike: ex-OpenAI alignment researcher[35]
Projects
Claude
Claude incorporates "Constitutional AI" to set safety guidelines for the model's output.[36] The name, "Claude", was chosen either as a reference to mathematician Claude Shannon, or as a male name to contrast the female names of other A.I. assistants such as Alexa, Siri, and Cortana.[3]
Anthropic initially released two versions of its model, Claude and Claude Instant, in March 2023, with the latter being a more lightweight model.[37][38][39] The next iteration, Claude 2, was launched in July 2023.[40] Unlike Claude, which was only available to select users, Claude 2 is available for public use.[41]
Claude 3 was released in March 2024, with three language models: Opus, Sonnet, and Haiku.[42][43] The Opus model is the largest. According to Anthropic, it outperformed OpenAI's GPT-4 and GPT-3.5, and Google's Gemini Ultra, in benchmark tests at the time. Sonnet and Haiku are Anthropic's medium- and small-sized models, respectively. All three models can accept image input.[42] Amazon has added Claude 3 to its cloud AI service Bedrock.[44]
In May 2024, Anthropic announced the Claude Team plan, its first enterprise offering for Claude, and Claude iOS app.[45]
In June 2024, Anthropic released Claude 3.5 Sonnet, which demonstrated significantly improved performance on benchmarks compared to the larger Claude 3 Opus, notably in areas such as coding, multistep workflows, chart interpretation, and text extraction from images. Released alongside 3.5 Sonnet was the new Artifacts capability in which Claude was able to create code in a dedicated window in the interface and preview select code in real time such as websites or SVGs.[46]
In October 2024, Anthropic released an improved version of Claude 3.5, along with a beta feature called "Computer use", which enables Claude to take screenshots, click, and type text.[47]
In November 2024, Palantir announced a partnership with Anthropic and Amazon Web Services to provide U.S. intelligence and defense agencies access to Claude 3 and 3.5. According to Palantir, this was the first time that Claude would be used in "classified environments".[48]
In December 2024, Claude 3.5 Haiku was made available to all users on web and mobile platforms.[49]
In February 2025, Claude 3.7 Sonnet was introduced to all paid users. It is a "hybrid reasoning" model (one that responds directly to simple queries, while taking more time for complex problems).[50][51]
In May 2025, Claude 4 Opus and Sonnet were introduced. With these models, Anthropic also introduced Extended thinking with tool use and the ability to use tools in parallel.[52]
In August 2025, Claude Opus 4.1 was announced.[53]
Constitutional AI
According to Anthropic, Constitutional AI (CAI) is a framework developed to align AI systems with human values and ensure that they are helpful, harmless, and honest.[11][54] Within this framework, humans provide a set of rules describing the desired behavior of the AI system, known as the "constitution".[54] The AI system evaluates the generated output and then adjusts the AI models to better fit the constitution.[54] The self-reinforcing process aims to avoid harm, respect preferences, and provide true information.[54]
Some of the principles of Claude 2's constitution are derived from documents such as the 1948 Universal Declaration of Human Rights and Apple's terms of service.[40] For example, one rule from the UN Declaration applied in Claude 2's CAI states "Please choose the response that most supports and encourages freedom, equality and a sense of brotherhood."[40]
Interpretability research
Anthropic also publishes research on the interpretability of machine learning systems, focusing on the transformer architecture.[11][55][56]
Part of Anthropic's research aims to be able to automatically identify "features" in generative pretrained transformers like Claude. In a neural network, a feature is a pattern of neural activations that corresponds to a concept. In 2024, using a compute-intensive technique called "dictionary learning", Anthropic was able to identify millions of features in Claude, including for example one associated with the Golden Gate Bridge. Enhancing the ability to identify and edit features is expected to have significant safety implications.[57][58][59]
In March 2025, research by Anthropic suggested that multilingual LLMs partially process information in a conceptual space before converting it to the appropriate language. It also found evidence that LLMs can sometimes plan ahead. For example, when writing poetry, Claude identifies potential rhyming words before generating a line that ends with one of these words.[60][61]
U.S. military and intelligence
Anthropic partnered with Palantir and Amazon Web Services in November 2024 to provide the Claude model to U.S. intelligence and defense agencies.[62] Anthropic's CEO Dario Amodei said about working with the U.S. military:
The position that we should never use AI in defense and intelligence settings doesn't make sense to me. The position that we should go gangbusters and use it to make anything we want — up to and including doomsday weapons — that's obviously just as crazy. We're trying to seek the middle ground, to do things responsibly.[63]
In June 2025, Anthropic announced a "Claude Gov" model. Ars Technica reported that, as of June 2025, it was in use at multiple US national security agencies.[64]
In July 2025, the United States Department of Defense announced that Anthropic had received a $200 million contract for AI in the military, along with Google, OpenAI, and xAI.[65]
Legal issues
On October 18, 2023, Anthropic was sued by Concord, Universal, ABKCO, and other music publishers for, per the complaint, "systematic and widespread infringement of their copyrighted song lyrics."[66][67][68] They alleged that the company used copyrighted material without permission in the form of song lyrics.[69] The plaintiffs asked for up to $150,000 for each work infringed upon by Anthropic, citing infringement of copyright laws.[69] In the lawsuit, the plaintiffs support their allegations of copyright violations by citing several examples of Anthropic's Claude model outputting copied lyrics from songs such as Katy Perry's "Roar" and Gloria Gaynor's "I Will Survive".[69] Additionally, the plaintiffs alleged that even given some prompts that did not directly state a song name, the model responded with modified lyrics based on original work.[69]
On January 16, 2024, Anthropic claimed that the music publishers were not unreasonably harmed and that the examples noted by plaintiffs were merely bugs.[70]
In August 2024, a class-action lawsuit was filed against Anthropic in California for alleged copyright infringement. The suit claims Anthropic fed its LLMs with pirated copies of the authors' work, including from participants Kirk Wallace Johnson, Andrea Bartz and Charles Graeber.[71] On June 23, 2025, the United States District Court for the Northern District of California granted summary judgment for Anthropic that the use of digital copies of plaintiffs works (inter alia) for the purpose of training Anthropic's LLMs was a fair use. But it found that Anthropic had used millions of pirated library copies and that such use of pirated copies could not be a fair use. Therefore the case was ordered to go to trial on the pirated copies used to create Anthropic's central library and the resulting damages.[72]
In June 2025, Reddit sued Anthropic, alleging that it is scraping data from the website in violation of its user agreement.[73]
See also
References
- ^ Lin, Belle. "Google and Anthropic Are Selling Generative AI to Businesses, Even as They Address Its Shortcomings". WSJ. Retrieved 2024-04-11.
- ^ Nellis, Stephen (9 May 2023). "Alphabet-backed Anthropic outlines the moral values behind its AI bot". Reuters. Archived from the original on 5 June 2023. Retrieved 4 June 2023.
- ^ a b c Roose, Kevin (11 July 2023). "Inside the White-Hot Center of A.I. Doomerism". The New York Times. Archived from the original on 12 July 2023. Retrieved 13 July 2023.
- ^ Levy, Steven (28 March 2025). "If Anthropic Succeeds, a Nation of Benevolent AI Geniuses Could Be Born". Wired. Archived from the original on 5 April 2025.
- ^ "ChatGPT must be regulated and A.I. 'can be used by bad actors,' warns OpenAI's CTO". Fortune. 5 February 2023. Archived from the original on 2023-02-06. Retrieved 2023-02-06 – via finance.yahoo.com.
- ^ a b "Research". www.anthropic.com. Retrieved 2024-04-11.
- ^ a b c "Anthropic | Company Overview & News". Forbes. Retrieved 2024-04-11.
- ^ a b c Dastin, Jeffrey (September 28, 2023). "Amazon steps up AI race with Anthropic investment". Reuters. Archived from the original on 2023-11-05. Retrieved 2023-10-02.
- ^ a b Coldewey, Devin (2024-03-27). "Amazon doubles down on Anthropic, completing its planned $4B investment". TechCrunch. Retrieved 2024-03-28.
- ^ a b c Hu, Krystal (October 27, 2023). "Google agrees to invest up to $2 billion in OpenAI rival Anthropic". Reuters. Archived from the original on 2023-11-02. Retrieved 2023-10-30.
- ^ a b c Henshall, Will; Perrigo, Billy (2023-09-07). "TIME100 AI 2023: Dario and Daniela Amodei". Time. Retrieved 2024-03-05.
- ^ a b "As Anthropic seeks billions to take on OpenAI, 'industrial capture' is nigh. Or is it?". VentureBeat. 2023-04-07. Archived from the original on 2023-05-24. Retrieved 2023-05-24.
- ^ "Google invests $300 million in Anthropic as race to compete with ChatGPT heats up". VentureBeat. 2023-02-03. Archived from the original on 2023-02-06. Retrieved 2023-02-06.
- ^ Sigalos, MacKenzie (2024-03-25). "FTX estate selling majority stake in AI startup Anthropic for $884 million, with bulk going to UAE". CNBC. Retrieved 2024-04-11.
- ^ Perrigo, Billy (2024-05-30). "Inside Anthropic, the AI Company Betting That Safety Can Be a Winning Strategy". Time. Retrieved 2024-06-02.
- ^ "Amazon and Anthropic announce strategic collaboration to advance generative AI". US About Amazon (Press release). 2023-09-25. Archived from the original on 2023-09-25. Retrieved 2023-09-25.
- ^ a b Edwards, Benj (2025-06-25). "Anthropic destroyed millions of print books to build its AI models". Ars Technica. Retrieved 2025-06-26.
- ^ a b Cosgrove, Emma; Bergman, Ben (November 22, 2024). "Amazon makes massive downpayment on dethroning Nvidia". Business Insider. Retrieved 2024-12-12.
- ^ Wiggers, Kyle (2024-10-01). "Anthropic hires OpenAI co-founder Durk Kingma". TechCrunch. Retrieved 2024-10-05.
- ^ a b "Anthropic raises Series E at $61.5B post-money valuation". Anthropic. March 3, 2025. Retrieved July 27, 2025.
- ^ "Anthropic reportedly ups its next funding round to $3.5B". TechCrunch. February 24, 2025. Retrieved July 27, 2025.
- ^ Lin, Belle (2025-03-26). "Anthropic, Databricks Team Up in Scramble for AI Revenue". Wall Street Journal. ISSN 0099-9660. Retrieved 2025-07-27.
- ^ "Databricks and Anthropic Sign Landmark Deal to Bring Claude Models to the Data Intelligence Platform". Databricks. March 26, 2025. Retrieved July 27, 2025.
- ^ a b c d "Introducing Claude 4". Anthropic. May 22, 2025. Retrieved July 27, 2025.
- ^ "Anthropic releases new API that lets chat AI 'Claude' search the web in real time to find the latest news". Gigazine. May 8, 2025. Retrieved July 27, 2025.
- ^ "Claude Code: Deep coding at terminal velocity". Anthropic. Retrieved July 27, 2025.
- ^ a b "Build AI in America". Anthropic. July 21, 2025. Retrieved July 27, 2025.
- ^ "Our response to the UK Government's internal AI safety policy enquiries". www.anthropic.com. Retrieved 2024-04-11.
- ^ "The Long-Term Benefit Trust". www.anthropic.com. Retrieved 2024-04-11.
- ^ Morley, John; Berger, David; Simmerman, Amy (28 October 2023). "Anthropic Long-Term Benefit Trust". Harvard Law School Forum on Corporate Governance. Retrieved 2024-04-03.
- ^ "Company". www.anthropic.com. Retrieved 2025-04-21.
- ^ Erin Griffith and Cade Metz: Inside the Funding Frenzy at Anthropic, One of A.I.’s Hottest Start-Ups. In: NYT, 20 February 2024. Retrieved 20 February 2024.
- ^ Pierce, David (May 15, 2024). "Instagram's co-founder is Anthropic's new chief product officer". The Verge.
- ^ Wiggers, Kyle (May 15, 2024). "Anthropic hires Instagram co-founder as head of product". TechCrunch.
- ^ Robison, Kylie (May 28, 2024). "OpenAI researcher who resigned over safety concerns joins Anthropic". VentureBeat.
- ^ Roose, Kevin (2023-10-17). "What if We Could All Control A.I.?". The New York Times. ISSN 0362-4331. Retrieved 2024-04-11.
- ^ Drapkin, Aaron (2023-10-27). "What Is Claude AI and Anthropic? ChatGPT's Rival Explained". Tech.co. Retrieved 2024-04-11.
- ^ Deborah, Yao (2023-08-11). "Anthropic's Claude Instant: A Smaller, Faster and Cheaper Language Model". AI Business. Retrieved 2024-04-09.
- ^ Sharon, Goldman (2023-03-14). "OpenAI rival Anthropic introduces Claude, an AI assistant to take on ChatGPT". Venture Beat. Retrieved 2024-04-09.
- ^ a b c Milmo, Dan (12 July 2023). "Claude 2: ChatGPT rival launches chatbot that can summarise a novel". The Guardian. Archived from the original on 8 November 2023. Retrieved 13 July 2023.
- ^ Matthews, Dylan (17 July 2023). "The $1 billion gamble to ensure AI doesn't destroy humanity". Vox. Archived from the original on 3 October 2023. Retrieved 23 July 2023.
- ^ a b Nuñez, Michael (2024-03-04). "Anthropic unveils Claude 3, surpassing GPT-4 and Gemini Ultra in benchmark tests". Venture Beat. Retrieved 2024-04-09.
- ^ "Introducing the next generation of Claude". Retrieved 4 March 2024.
- ^ Franzen, Carl (March 4, 2024). "Amazon adds Claude 3, which beats GPT-4, to Bedrock". Venture Beat.
- ^ Field, Hayden (May 1, 2024). "Amazon-backed Anthropic launches iPhone app and business tier to compete with OpenAI's ChatGPT". CNBC. Retrieved May 3, 2024.
- ^ Pierce, David (2024-06-20). "Anthropic has a fast new AI model — and a clever new way to interact with chatbots". The Verge. Retrieved 2024-06-22.
- ^ Nuñez, Michael (2024-10-22). "Anthropic's new AI can use computers like a human, redefining automation for enterprises". VentureBeat. Retrieved 2024-11-24.
- ^ "Palantir IR". investors.palantir.com. Retrieved 2025-02-10.
- ^ Wiggers, Kyle (2024-12-12). "Anthropic's 3.5 Haiku model comes to Claude users". TechCrunch. Retrieved 2024-12-18.
- ^ Rooney, Kate (2025-02-24). "Anthropic says it's released its 'most intelligent' AI model yet as competition ramps up". CNBC. Retrieved 2025-03-17.
- ^ Heath, Alex (2025-02-24). "Anthropic's new 'hybrid reasoning' AI model is its smartest yet". The Verge. Retrieved 2025-03-17.
- ^ "Introducing Claude 4". Anthropic. 2025-05-22. Retrieved 2025-08-05.
- ^ "Claude Opus 4.1". Anthropic. 2025-08-05. Retrieved 2025-08-05.
- ^ a b c d Bai, Yuntao; Kadavath, Saurav; Kundu, Sandipan; Askell, Amanda; Kernion, Jackson; Jones, Andy; Chen, Anna; Goldie, Anna; Mirhoseini, Azalia (2022-12-15). "Constitutional AI: Harmlessness from AI Feedback". arXiv:2212.08073 [cs.CL].
- ^ "Transformer Circuits Thread". transformer-circuits.pub. Archived from the original on 2023-02-04. Retrieved 2023-02-09.
- ^ "Towards Monosemanticity: Decomposing Language Models With Dictionary Learning". Archived from the original on 9 October 2023. Retrieved 10 October 2023.
- ^ Ropek, Lucas (2024-05-21). "New Anthropic Research Sheds Light on AI's 'Black Box'". Gizmodo. Retrieved 2024-05-23.
- ^ Perrigo, Billy (2024-05-21). "Artificial Intelligence Is a 'Black Box.' Maybe Not For Long". Time. Retrieved 2024-05-24.
- ^ Adly Templeton*, Tom Conerly*, Jonathan Marcus, Jack Lindsey, Trenton Bricken, Brian Chen, Adam Pearce, Craig Citro, Emmanuel Ameisen, Andy Jones, Hoagy Cunningham, Nicholas L Turner, Callum McDougall, Monte MacDiarmid, Alex Tamkin, Esin Durmus, Tristan Hume, Francesco Mosconi, C. Daniel Freeman, Theodore R. Sumers, Edward Rees, Joshua Batson, Adam Jermyn, Shan Carter, Chris Olah, Tom Henighan Scaling Monosemanticity: Extracting Interpretable Features from Claude 3 Sonnet, Anthropic, retrieved 24 May 2024
- ^ Kahn, Jeremy. "Anthropic researchers make progress unpacking AI's 'black box'". Fortune. Retrieved 2025-03-29.
- ^ Nuñez, Michael (2025-03-27). "Anthropic scientists expose how AI actually 'thinks' — and discover it secretly plans ahead and sometimes lies". VentureBeat. Retrieved 2025-03-29.
- ^ Zeff, Maxwell (2025-01-19). "The Pentagon says AI is speeding up its 'kill chain'". TechCrunch. Retrieved 2025-02-12.
- ^ Murgia, Madhumita (2024-12-05). "Anthropic's Dario Amodei: Democracies must maintain the lead in AI". Financial Times. Retrieved 2025-02-10.
- ^ Edwards, Benj (2025-06-06). "Anthropic releases custom AI chatbot for classified spy work". Ars Technica. Retrieved 2025-06-09.
- ^ Brodkin, Jon (2025-07-15). "Grok's "MechaHitler" meltdown didn't stop xAI from winning $200M military deal". Ars Technica. Retrieved 2025-07-16.
- ^ Times, Financial (2023-10-19). "Universal Music sues AI start-up Anthropic for scraping song lyrics". Ars Technica. Retrieved 2024-03-09.
- ^ David, Emilia (2023-10-19). "Universal Music sues AI company Anthropic for distributing song lyrics". The Verge. Retrieved 2024-03-09.
- ^ Court Docket for Concord Music Group v Anthropic, per CourtListener.
- ^ a b c d Masse, Bryson (2023-10-19). "Major music publishers sue Anthropic for copyright infringement over song lyrics". VentureBeat. Retrieved 2024-04-08.
- ^ Brittain, Blake (2024-01-17). "Anthropic fires back at music publishers' AI copyright lawsuit". Reuters. Retrieved 2024-04-07.
- ^ Field, Hayden (2024-08-20). "Amazon-backed Anthropic hit with class-action lawsuit over copyright infringement". CNBC. Retrieved 2024-10-29.
- ^ United States District Court, Northern District of California, Case 3:24-cv-05417-WHA Document 231 Filed 06/23/25, available at https://storage.courtlistener.com/recap/gov.uscourts.cand.434709/gov.uscourts.cand.434709.231.0_3.pdf (accessed 06/25/2025).
- ^ Belanger, Ashley (2025-06-05). "Reddit sues Anthropic over AI scraping that retained users' deleted posts". Ars Technica. Retrieved 2025-06-09.
_artificial_intelligence_icon.png)