AlmaLinux
| AlmaLinux | |||||||
|---|---|---|---|---|---|---|---|
![]() Screenshot of default desktop on AlmaLinux version 10.0, with GNOME 47. | |||||||
| Developer | The AlmaLinux OS Foundation | ||||||
| Written in | C (kernel) | ||||||
| OS family | Linux (Unix-like) | ||||||
| Working state | Current | ||||||
| Source model | Open source | ||||||
| Initial release | 30 March 2021 | ||||||
| Latest release |
| ||||||
| Repository | github | ||||||
| Marketing target | Servers, desktop computers, workstations, supercomputers | ||||||
| Update method | DNF | ||||||
| Package manager | RPM | ||||||
| Supported platforms | x86-64 AArch64 ppc64le s390x | ||||||
| Kernel type | Monolithic (Linux kernel) | ||||||
| Userland | GNU | ||||||
| Default user interface | GNOME Shell, Bash | ||||||
| License | GPLv2 and others | ||||||
| Preceded by | CentOS | ||||||
| Official website | almalinux | ||||||
AlmaLinux is a free and open source Linux distribution, developed by the AlmaLinux OS Foundation, a 501(c) organization, to provide a community-supported, production-grade enterprise operating system that is binary-compatible with Red Hat Enterprise Linux (RHEL). The name of the distribution comes from the word "alma", meaning "soul" in Spanish and other Latin languages. It was chosen to be a homage to the Linux community.[1]
The first stable release of AlmaLinux was published on March 30, 2021,[2] and will be supported until March 1, 2029.[3] AlmaLinux is built using publicly-viewable and reproducible methods using the AlmaLinux Build System (ALBS), which is a customized build system whose source code, like the distribution itself, is publicly distributed and licensed under open-source licenses.
History
On December 8, 2020, Red Hat announced that development of CentOS, a free-of-cost downstream fork of the commercial Red Hat Enterprise Linux (RHEL), would be discontinued and its official support would be cut short to focus on CentOS Stream, a stable LTS release without minor releases officially used by Red Hat to preview what is intended for inclusion in updates to RHEL.[4][5][6]
In response, CloudLinux – which maintains its own commercial Linux distribution, CloudLinux OS – announced that it would back AlmaLinux to provide a community-supported spiritual successor to CentOS Linux,[7] aiming for binary-compatibility with the current version of RHEL.[8] A beta version of AlmaLinux was first released on February 1, 2021,[9] and the first stable release of AlmaLinux was published on March 30, 2021.[2] AlmaLinux 8.x will be supported until 2029.[10] Numerous companies, such as ARM, AWS, Equinix, and Microsoft, also support AlmaLinux.[11] On March 30, 2021, the AlmaLinux OS Foundation was created as a 501(c) organization to take over AlmaLinux development and governance from CloudLinux, which has promised $1 million in annual funding to the project.[12]
Following the release of AlmaLinux 8.6, on June 20, 2022, the AlmaLinux OS Foundation released the AlmaLinux Build System (ALBS).[13]
In September 2022, the AlmaLinux OS Foundation held its first election,[14] announcing a board of 7 community-elected members on September 19.[15] Shortly after the election, Igor Seletskiy, the CEO of CloudLinux and then chair of the board, announced he would be stepping down to allow AlmaLinux to continue on as a community-led operating system,[16] and the board chose Benny Vasquez as the new chair.[17]
On December 7, 2022, it was announced that CERN and Fermilab would provide AlmaLinux as the standard operating system for their experiments.[18]
3 weeks after June 21, 2023, Red Hat's announcement that new restrictions were put on their code,[19] AlmaLinux replied in a blog post that "the AlmaLinux OS Foundation board today has decided to drop the aim to be 1:1 with RHEL. AlmaLinux OS will instead aim to be binary compatible with RHEL".[20]
In September 2023 the Foundation announced they would expand the board,[21] and in December 2023 the AlmaLinux OS Foundation held their second election and announced Alejandro Iribarren of CERN and Jun Yoshida of Cybertrust Japan would be joining the board.[22]
Project ELevate
In September 2021, the AlmaLinux project announced a tool called ELevate that would allow in-place upgrades between major versions of enterprise Linux distributions.[23] "ELevate is developed in a distribution agnostic way and is built as a tool for the whole ecosystem, not just AlmaLinux. ELevate supports migrating to/from other distributions and is open for all to contribute to and enhance."[24] In January 2024 they expanded the tool to include support for additional repositories,[25] and in April 2024 they added support for upgrading from CentOS 6 to CentOS 7, allowing some to upgrade in place from CentOS 6 through an enterprise Linux version 9 distribution of their choice.[26]
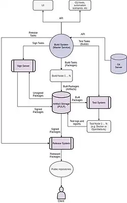
Build system
.jpg)
The AlmaLinux Build System, commonly shortened to "ALBS", is the build system of AlmaLinux. It was first used to release version 8.6 (Sky Tiger), and has the capability of automating builds for the x86-64, AArch64, ppc64, and S390x architectures. The ALBS consists of five components: the Git Service, Release System, Sign Server, Test System, Build Node. Each component is governed by an overarching component known as the "Master Service", which is intended to be controlled via its own API.
Git Service
AlmaLinux's source code is directly sourced from Git code repositories of software packages that comprise Red Hat Enterprise Linux. Using a "listener" that monitors changes to existing repositories or additions of new repositories, the AlmaLinux Git Service pulls source code to its own publicly-available Gitea server instance. This public server's web interface also provides a view of build pipelines for each package. In addition, the service exposes an API that allows repositories to be directly consumed by the rest of ALBS.
Build Node
Corresponding with the Master Service, the Build Node's purpose is to perform the compilation of source code stored in the Git repositories to create RPM packages that can later be used as part of the distribution installation process. As artifacts of the build process, these pieces have a dedicated storage from which they can be further processed.
Test System
The AlmaLinux Test System (ALTS) tests RPM packages that exist as build artifacts. Using containerization technology, packages are given dedicated environments for which test suites can be exercised.
Release System and Sign Server
In order to ensure integrity, each software package that is released for the AlmaLinux distribution is digitally-signed using the Pretty Good Privacy (PGP) cryptographic algorithm. The Sign Server simply takes artifacts created from the Build Node, signs them, and returns them back to artifact storage. From there, the Release System can upload them to release repositories.
AlmaLinux OS Kitten and the AlmaLinux Build Pipeline
Prior to June 2023's source code change by Red Hat, AlmaLinux rebuilt RHEL using public sources provided by Red Hat. After AlmaLinux opted to shift their focus to remaining RHEL compatible, they first released bug and security flaw fixes ahead of Red Hat the next month with patches for Zenbleed.[27] They started to differentiate themselves further from Red Hat with the AlmaLinux 8.10[28] and 9.4[27] releases in May 2023 by re-enabling hardware support that was disabled in RHEL's equivalent releases.
In October 2024 the AlmaLinux project announced AlmaLinux OS Kitten.[29] "Earlier this year we started setting up infrastructure and the build pipeline for AlmaLinux OS 10, and started testing using CentOS Stream 10’s code. Based on this preparation work, we are excited to share that we have successfully built a preview of AlmaLinux OS 10 that we are calling AlmaLinux OS Kitten 10."[29] Kitten 10's release also showed the additional features that AlmaLinux was adding for its community, including KVM support for IBM POWER and SPICE support.
In December AlmaLinux announced the AlmaLinux OS 10 beta, which included all of those features, but was different from Kitten, as it follows Red Hat's software versions, instead of CentOS Stream. "The astute AlmaLinux user will notice that some of the software versions in AlmaLinux OS Kitten 10 are newer than what you will find in the AlmaLinux 10 beta release. That is because Kitten is based on CentOS Stream, and AlmaLinux 10 follows Red Hat 10’s release versions. It should not be anticipated that Kitten is or will be exactly what will be provided in the BETA version."[30]
Releases
| AlmaLinux version | Codename | Architectures | RHEL base | Kernel | AlmaLinux release date | RHEL release date | Delay (days) |
|---|---|---|---|---|---|---|---|
| 8.3 | Purple Manul | x86-64 | 8.3 | 4.18.0-240 | 2021-03-30[2] | 2020-11-03[31] | 147 / 110[note 1] |
| 8.4 | Electric Cheetah | x86-64, ARM64 | 8.4 | 4.18.0-305 | 2021-05-26[32] | 2021-05-18[31] | 8 |
| 8.5 | Arctic Sphynx | x86-64, ARM64, ppc64le | 8.5 | 4.18.0-348 | 2021-11-12,[33] 2022-02-25[34] | 2021-11-09[31] | 3 |
| 8.6 | Sky Tiger | x86-64, ARM64, ppc64le, s390x | 8.6 | 4.18.0-372 | 2022-05-12[35] | 2022-05-10[31] | 2 |
| 8.7 | Stone Smilodon | 8.7 | 4.18.0-425 | 2022-11-10[36] | 2022-11-09[31] | 1 | |
| 8.8 | Sapphire Caracal | 8.8 | 4.18.0-477 | 2023-05-18[37] | 2023-05-16[31] | 1 | |
| 8.9 | Midnight Oncilla | 8.9 | 4.18.0-513.5.1 | 2023-11-21[38] | 2023-11-14[31] | 7 | |
| 8.10 | Cerulean Leopard | 8.10 | 4.18.0-553 | 2024-05-28[39] | 2024-05-22[31] | 6 | |
| 9.0 | Emerald Puma | 9.0 | 5.14.0-70.13.1 | 2022-05-26[40] | 2022-05-17[31] | 9 | |
| 9.1 | Lime Lynx | 9.1 | 5.14.0-162.6.1 | 2022-11-17[41] | 2022-11-15[31] | 2 | |
| 9.2 | Turquoise Kodkod | 9.2 | 5.14.0-284.11.1 | 2023-05-10[42] | 2023-05-10[31] | 0 | |
| 9.3 | Shamrock Pampas Cat | 9.3 | 5.14.0-362.8.1 | 2023-11-13[43] | 2023-11-07[31] | 6 | |
| 9.4 | Seafoam Ocelot | 9.4 | 5.14.0-427.13.1 | 2024-05-06[44] | 2024-04-30[31] | 6 | |
| 9.5 | Teal Serval | 9.5 | 5.14.0-503.11.1 | 2024-11-18[45] | 2024-11-13[31] | 5 | |
| 9.6 | Sage Margay | 9.6 | 5.14.0-570.12.1 | 2025-05-20[46] | 2025-05-20[31] | 0 | |
| 10.0 | Purple Lion | 10.0 | 6.12.0-55.9.1 | 2025-05-27[47] | 2025-05-13[31] | 14 | |
Legend: Unsupported Supported Latest version | |||||||
See also
- Fedora Linux and CentOS Stream, the upstream projects from which AlmaLinux descends
- Rocky Linux, with development coordinated by the public benefit corporation, The Rocky Enterprise Software Foundation (RESF)
- Oracle Linux
References
- ^ "FAQ | AlmaLinux Wiki". wiki.almalinux.org. Retrieved 2021-06-20.
- ^ a b c Vaughan-Nichols, Steven J. (March 30, 2021). "CloudLinux Launches AlmaLinux, CentOS Linux clone". ZDNet. Retrieved April 22, 2021.
- ^ "Release Notes | AlmaLinux Wiki". wiki.almalinux.org. Retrieved 2022-12-12.
- ^ "FAQ/CentOSStream - CentOS Wiki". wiki.centos.org. Retrieved 2021-06-20.
- ^ Salter, Jim (2020-12-10). "CentOS Linux is dead—and Red Hat says Stream is "not a replacement"". Ars Technica. Retrieved 2021-06-20.
- ^ Vaughan-Nichols, Steven J. (2021-01-14). "CloudLinux prépare le remplacement de CentOS Linux : AlmaLinux". ZDNet France (in French). Retrieved 2021-07-27.
- ^ Seletskiy, Igor. "AlmaLinux is born!!". blog.cloudlinux.com. Retrieved 2024-05-07.
- ^ "FAQ | AlmaLinux Wiki". 2021-04-19. Archived from the original on 2021-04-19. Retrieved 2024-05-07.
- ^ "CloudLinux Releases AlmaLinux Beta". www.businesswire.com. 2021-02-01. Retrieved 2024-02-19.
- ^ AlmaLinux (January 26, 2021). "Frequently asked questions". Retrieved April 22, 2021.
- ^ "AlmaLinux: Everything you need to know about the Linux operating system". IONOS Digitalguide. 9 May 2022. Retrieved 2022-05-10.
- ^ "CloudLinux Establishes AlmaLinux Open Source Foundation, Launches First Stable Release". www.businesswire.com. 2021-03-30. Retrieved 2024-02-19.
- ^ Larabel, Michael (June 20, 2022). "RHEL-Based AlmaLinux Announces "ALBS" Access For Its Public Build System". Retrieved May 18, 2023.
- ^ "First AlmaLinux Community Election Coming Soon! - AlmaLinux OS Blog". AlmaLinux OS. 9 August 2022. Retrieved 2022-12-12.
- ^ "First AlmaLinux Board Election Announces 7 New Seats - AlmaLinux OS Blog". AlmaLinux OS. 20 September 2022. Retrieved 2022-12-12.
- ^ Seletskiy, Igor. "Why I have decided to step down from the AlmaLinux OS Foundation Board". blog.cloudlinux.com. Retrieved 2024-05-07.
- ^ "Hi, I'm benny. How can I help?". AlmaLinux OS. 2021-10-12. Retrieved 2024-05-07.
- ^ "LISTSERV 16.5 - SCIENTIFIC-LINUX-USERS Archives". listserv.fnal.gov. Retrieved 2022-12-12.
- ^ "Furthering the evolution of CentOS Stream". www.redhat.com. Retrieved 2023-11-11.
- ^ Vasquez, benny (2023-07-13). "The Future of AlmaLinux is Bright". AlmaLinux OS - Forever-Free Enterprise-Grade Operating System. Archived from the original on 2023-07-13. Retrieved 2024-02-12.
- ^ "AlmaLinux OS Foundation Election - 2023". AlmaLinux OS. 2023-09-14. Retrieved 2024-05-07.
- ^ "Meet our two new board members!". AlmaLinux OS. 2023-12-19. Retrieved 2024-05-07.
- ^ "Announcing ELevate -- Migration between Major Versions (7.x to 8x) of RHEL Derivative Distributions". AlmaLinux OS. 2021-10-19. Retrieved 2024-05-07.
- ^ "AlmaLinux OS - ELevate Your Distribution". 2021-10-19. Archived from the original on 2021-10-19. Retrieved 2024-05-07.
- ^ "ELevate Project Updates". AlmaLinux OS. 2024-01-31. Retrieved 2024-05-07.
- ^ "Expanding ELevate support: CentOS 6 to CentOS 7 migrations". AlmaLinux OS. 2024-04-25. Retrieved 2024-05-07.
- ^ a b "Testers needed: Zenbleed patch for AlmaLinux 8 and 9". AlmaLinux OS. 2023-07-24. Retrieved 2024-12-15.
- ^ "Announcing AlmaLinux 8.10 Beta!". AlmaLinux OS. 2024-04-17. Retrieved 2024-12-15.
- ^ a b "Introducing AlmaLinux OS Kitten". AlmaLinux OS. 2024-10-22. Retrieved 2024-12-15.
- ^ "AlmaLinux 10.0 Beta Now Available". AlmaLinux OS. 2024-12-11. Retrieved 2024-12-15.
- ^ a b c d e f g h i j k l m n o p "Red Hat Enterprise Linux Release Dates". Red Hat. 17 May 2023.
- ^ "AlmaLinux OS 8.4 Stable Now Available". almalinux.org. 2021-05-26. Retrieved 2021-05-28.
- ^ "AlmaLinux OS 8.5 Stable Now Available". almalinux.org. 2021-11-12. Retrieved 2021-11-12.
- ^ "AlmaLinux for PowerPC 8.5 Stable Now Available!". almalinux.org. 2022-02-25. Retrieved 2022-03-11.
- ^ "AlmaLinux 8.6 Stable is Now Available!". almalinux.org. 2022-05-12. Retrieved 2022-05-13.
- ^ "AlmaLinux 8.7 - Now Available". almalinux.org. 2022-11-10. Retrieved 2022-11-10.
- ^ Jack Aboutboul (2023-05-18). "AlmaLinux 8.8 - Now Available". almalinux.org. Retrieved 2023-05-18.
- ^ Jack Aboutboul (2023-11-21). "Announcing AlmaLinux 8.9 Stable!". almalinux.org. Retrieved 2023-12-19.
- ^ Jack Aboutboul (2024-05-28). "General Availability of AlmaLinux 8.10 Stable!". almalinux.org. Retrieved 2024-06-14.
- ^ "AlmaLinux 9 Now Available!". almalinux.org. 2022-05-26. Retrieved 2022-05-26.
- ^ "AlmaLinux 9.1 - Now Available". almalinux.org. 2022-11-17. Retrieved 2022-11-15.
- ^ "AlmaLinux 9.2 - Now Available". almalinux.org. 2023-05-10. Retrieved 2023-05-11.
- ^ "Announcing AlmaLinux 9.3 Stable!". almalinux.org. 2023-11-13. Retrieved 2023-11-13.
- ^ "General Availability of AlmaLinux 9.4 Stable!". almalinux.org. 2024-05-06. Retrieved 2024-05-06.
- ^ "General Availability of AlmaLinux 9.5 Stable!". almalinux.org. 2024-11-18. Retrieved 2024-11-18.
- ^ "General Availability of AlmaLinux 9.6 Stable!". almalinux.org. 2025-05-20. Retrieved 2025-05-20.
- ^ "AlmaLinux OS 10 - usability without compromising compatibility". almalinux.org. 2025-05-27. Retrieved 2025-05-27.
- ^ AlmaLinux was announced 10 December 2020, first beta release was 53 days later.
